Eco-Flow · HCI · GWU 2018

Microclimates at your Desk

How might we give individuals control over their personal climate without wasting energy conditioning an entire building?

Role HCI Research, Prototyping, Dev
Tools C, Python, Raspberry Pi, Arduino
Team 2 people (hardware partner)

Outcome

Nominated for the GWU Pelton award, Eco-Flow is a working desk prototype that detects user presence, reads body temperature via thermal imaging, and directs HVAC airflow automatically.

40% of US energy goes to indoor climate

Buildings condition entire floors and rooms the same way - regardless of whether anyone is sitting there, whether they run hot or cold, or whether the vent is pointed at their face. 40% of US energy consumption goes to indoor climate control, yet the people inside those buildings have almost no meaningful control over their own comfort.

Eco-Flow was a grand-challenge project to close that gap using thermal imaging and embedded hardware to give a single desk its own intelligent microclimate.

How to shape HVACs for people

HVACs are structurally built for buildings over people.

HVAC is disconnected from users

Thermostats control zones, not people. A single person sitting near a vent has no recourse when the building-wide setpoint leaves them freezing.

Interface confusion

Building HVAC controls are opaque to occupants. People adjust space heaters, fans, and clothing as workarounds - each a signal the system is failing them.

Energy opacity

Over-conditioning empty rooms wastes enormous energy with no feedback to occupants. There is no loop connecting behavior, comfort, and consumption.

Thermal imaging meets embedded systems

The system used a FLIR Lepton thermal camera paired with a Raspberry Pi to detect user presence and read body temperature in real time. A machine learning pipeline (SVM + HOG) classified the thermal frames. An Arduino controlled pan-tilt servos and HVAC dampers to physically redirect airflow toward the detected user.

Division of labor: my hardware partner built the engineering pipelines. I handled HCI, system design, and the UX of thermal feedback - designing how the system interprets human presence, calibrates to individual body temperature, and communicates state to the user.

Image Analysis

The system thresholds warm components from the thermal frame to isolate the largest connected region - that is the user.

Thresholded thermal silhouette showing person detection - warm body isolated as white region against dark background

Thresholded silhouette - largest connected warm region = user

Animated front-view thermal detection showing the system tracking a person in real time

Front-view detection - real-time thermal tracking

Temperature Calibration

Five sample points across the body are averaged to determine comfort deviation from the user-set preference. Reference points include forehead, neck, wrist, shirt, and nose - each with different baseline thermal signatures.

Thermal capture of left side calibration point

Left-side calibration sample

Thermal capture of neck calibration point

Neck calibration sample

Thermal image of left shirt area - lower baseline temperature than skin

Left shirt - fabric baseline reference

Thermal image of nose - typically cooler than core body temperature

Nose sample - distal extremity reference

Animated calibration sequence showing the system sampling multiple body points and averaging temperature readings

Full calibration sequence - five sample points averaged to determine comfort baseline

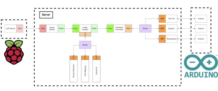
System Architecture

Raspberry Pi captures and processes thermal frames, then publishes comfort state via an MQTT broker. The Arduino subscriber receives commands and drives the physical outputs: pan-tilt servos and HVAC dampers.

Full system architecture diagram: Raspberry Pi thermal capture pipeline feeding MQTT broker, Arduino subscriber controlling pan-tilt servos and dampers

System architecture: Raspberry Pi - MQTT broker - Arduino - physical outputs

Planned HVAC system architecture diagram showing how desk-level dampers integrate with building ductwork

HVAC integration plan - desk-level damper control within building ductwork

Prototype

The desk form factor embedded the hardware outputs directly into the furniture: an IR emitter for warmth, motorized dampers to redirect conditioned air, and pan-tilt servos to track user position.

3D render of desk concept with green HVAC vents integrated into the desk surface, showing airflow direction

Desk concept render - HVAC vents integrated into surface, pan-tilt tracking mounted below

Project demo and walkthrough

Final presentation covering system design, hardware build, and live demo of the thermal detection pipeline.

GWU HCI Capstone Presentation, 2018

What comes next

The prototype validated the core thesis: thermal imaging can drive real-time, personalized HVAC control. Two directions would take it further.

Multi-occupant conflict resolution. The current system optimizes for a single user. Shared spaces create competing comfort preferences. A negotiation layer - weighted by occupancy, preference history, or even explicit user input - would make the system viable in open offices and shared workstations.
Energy feedback loop. Giving occupants visibility into how their comfort settings affect building-wide energy use could shift behavior and reduce overall consumption - closing the feedback loop that current HVAC systems leave open.

The first of many HCI products

This was the first of many HCI products to come. What was most interesting was learning just how much humans bring to any experience - especially in a hardware product. The machine sees temperature. The user feels comfort, habit, distraction, and preference. Bridging that gap required understanding both sides.