Eco-Flow
Nominated for the GWU Pelton award, Eco-Flow: Smart HVAC desk is a capstone project designed to provide a micro-climate with the use of embedded systems and sensors for an individual's computer desk.
By some estimates, the U.S. spends approximately 40% of its energy on indoor climate control. Much of this is inefficient because large volumes of indoor space are heated/cooled simply to cool individuals. This project will design office furniture with in-built AC/Heater for micro-climate control around an individual. The project will involve embedded systems (control of HVAC) and sensors (thermal). This is a grand-challenge ARPA project.
By some estimates, the U.S. spends approximately 40% of its energy on indoor climate control. Much of this is inefficient because large volumes of indoor space are heated/cooled simply to cool individuals. This project will design office furniture with in-built AC/Heater for micro-climate control around an individual. The project will involve embedded systems (control of HVAC) and sensors (thermal). This is a grand-challenge ARPA project.
My Role
HCI Research and Prototyping
Explored HVAC architecture and prototyped ergonomic desk variants to optimize human-computer interaction.
Explored HVAC architecture and prototyped ergonomic desk variants to optimize human-computer interaction.
Development and Integration
Coded Arduino behavior for mechanical control of HVAC Parts, back-end python development for server-data capture and processing.
Coded Arduino behavior for mechanical control of HVAC Parts, back-end python development for server-data capture and processing.
The Challenge
Modern work environments often feature complex HVAC setups that feel disconnected from users—temperature feels inconsistent, interfaces are confusing, and energy usage is opaque. How do we translate technical data into an intuitive, user‑focused experience?
Research
The Eco‑Flow project started with a deceptively simple question:
What if your desk knew when you were hot or cold and adjusted the air itself?
What if your desk knew when you were hot or cold and adjusted the air itself?
To explore this, we worked with a compact smart HVAC prototype built around a thermal imaging camera (FLIR Lepton), Raspberry Pi control system, and a modular pan-tilt mechanism for directional air control. But beneath the surface, the system required highly detailed coordination between real-time image processing, machine learning, and hardware response.
My partner focused on core engineering and image processing pipelines to translating complex sensor and machine learning outputs into user-relevant commands.
Image Analysis
The image is thresholded to receive only warm components, then the largest warm connected component gets the position of the user.
We began by analyzing thermal video frames using a custom image processing pipleline. The system:
- Detected positions of a person via machine learning- Support Vector Machine (SVM) with Histogram of Oriented Gradients (HOG) to classify normalized thermal frames of a human.
- Calculated body position and average surface temperature from a live feed.
- Used the above to then calculate where to point airflow and whether to cool or heat.
Sample test determining user presence and temperature
Temperature Calculation
Sample temperature calibration using left side
Sample temperature calibration using nose
To personalize climate control, the system first needed to “see” heat, not just ambient temperature, but body temperature in space.
Using a thermal camera (FLIR Lepton) as well as thermal sensors (DS18B20), our Thermal Imaging Pipeline was formed for us to capture live infrared frames to push to our local server.
Capture of left-side temperature
Capture of nose temperature
Once a person was detected, the system sampled five target points across the body and averaged their readings to determine comfort levels (set by user). These were then processed through a custom grid analysis pipeline.
Grid implementation for temperature calculation
Output
The Thermal Imaging Pipeline then outputs specific commands to the HVAC System, as well as regulate desired temperature in the HVAC system.
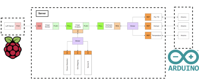
Planned System Architecture of HVAC
Early rendered concept of Desk equipped with custom controlled HVAC
Prototype of Desk setup with individual parts highlighted
The readings provided by the Lepton were then translated into commands to activate and actuate the following:
- IR Emitter: Controlled HVAC state - it will switch off without user presence, set temperature to suit user needs.
- Dampers: Controls airflow from HVAC and which side to direct to user.
- Pan-tilt Servos: Ensures to deliver air localized to user.
Presentation Video
Discussion and Future Directions
While this build is complete, it can be made into something much more efficient.
The project can further cool or heat an individual at a pace that conserves more energy. This will require more research and experimentation, such as determining how long a person takes before they are cooled to their preferred temperature, what temperature said individual prefers- how to programmatically determine a psychological choice in terms of thermal comfort.
This was the first of many HCI products to come. What was most interesting to me in this experience was learning just how much humans can bring to the table on any experience they want, especially in a hardware product.
For more information regarding this project, check out the github site.